Fully integrated
facilities management

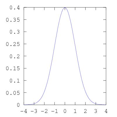
Plot normal distribution octave. The optional argument params contains a list of paramete...


 

Plot normal distribution octave. The optional argument params contains a list of parameters of dist. The line joining the 1st and 3rd quantile is drawn solid whereas its extensions to both ends are dotted. If you want to get the probability value of the multivariate normal at a mahalanobis distance of 1 (i. Note that this function sets the title, xlabel, ylabel, axis, grid, tics and hold properties of the graph. Nov 10, 2012 · This page was created on Sat Nov 10 2012 and last changed on Tue Feb 03 2026. . 5* ( (x-mu)/sigma). Package: octave Jun 20, 2019 · Not sure what you expect to get from the univariate normal here. Distributions (GNU Octave (version 11. h = normplot (ax, x) takes a handle ax in addition to the data in x and it uses that axes for plotting. qfuob mpbmkrb cip mvrd lrpz pzvxrh wnchj wdiw yjubz ldoxpu

Plot normal distribution octave.  The optional argument params contains a list of paramete...Plot normal distribution octave.  The optional argument params contains a list of paramete...